新葡的京集团35222vip(Macau)股份有限公司-Official website

您的当前位置:首页 >> 中标公告 >
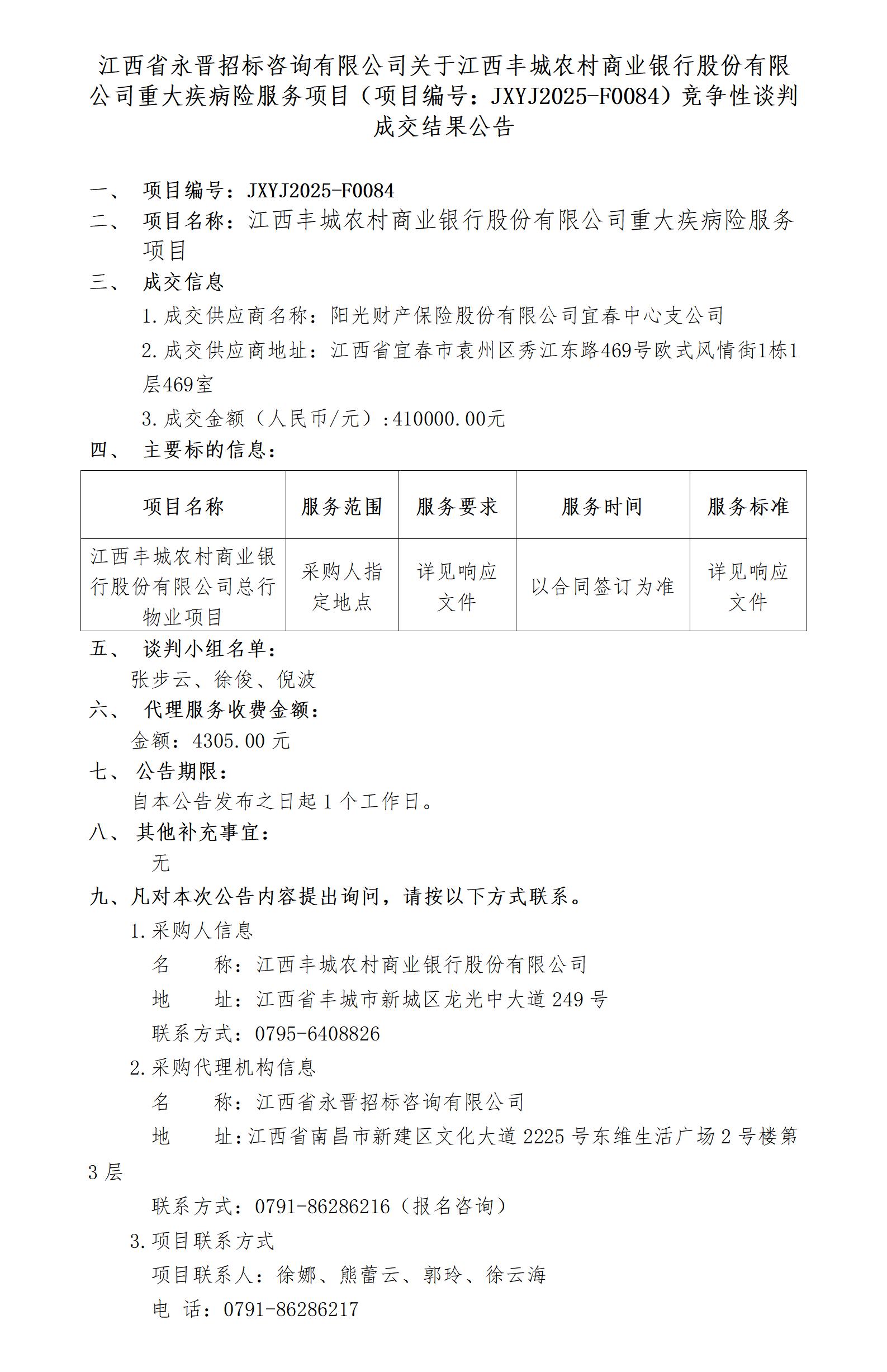
新葡的京集团35222vip关于江西丰城农村商业银行股份有限公司重大疾病险服务项目(项目编号:JXYJ2025-F0084)竞争性谈判成交结果公告
时间 :2025-10-30

上一篇:新葡的京集团35222vip关于江西丰城农村商业银行股份有限公司治理体系建设咨询项目(项目编号:JXYJ2025-F0096)竞争性谈判成交结果公告 下一篇:南昌市红谷滩凤凰洲昌北农场停车场承包经营项目(比选编号:JXYJ2025-F0097)公开比选结果公告

电话:0791-86286217 邮编:jxyjzb0791@163.com

新葡的京集团35222vip致力于为招投标中介机构(招标代理机构、咨询机构、建设单位、设计单位)、

各类供应商、采购商以及国内机构提供项目招标、采购、招商等信息的发布与查询。

Copyright © 新葡的京集团35222vip All rights reserve

备案号:赣ICP备2024036433号

XML 地图